2017年12月31日,最后一批90后业已成年,在90后的朋友圈,开始轮番上演各自18岁的照片,这意味着90后集体告别了他们的少年时代,全部迈向了成人世界。
在这个既有对过去的感怀、告别,又代表未来不畏前行的日子,集思见证了一场特别的颁证仪式,具有同样的象征意义。
2017年12月28日,6T体育,体育资讯,体育赛事,健身训练,运动装备,体育直播,体育新闻总经理李总远赴四川,在成都电子科技大学清水河校区参加了中国仪器仪表学会技术人员评价见习工程师颁证仪式实验室仪器分会第八届理事会第三次会议。

中国仪器仪表学会(缩写CIS)成立近40年,在国内仪器仪表、测量控制与自动化领域具有和科学性,已成为国内又大又有影响力的学术团体之一,所覆盖的科技人群超过百万次。
此次理事大会的一项重大内容就是中国仪器仪表学会专业技术人员专业水平评价见习工程师的颁证仪式,这不仅是我国仪器类专业教育史上的首次,也是我国高等工程教育历史上的首次,其开创、领导的意义和承接、传递的影响都及其深远重大。

早在2016年6月2日,国际工程联盟大会正式接纳我国成为《华盛顿协议》第18个正式成员之前,中国仪器仪表学会就高度重视工程教育认证和工程师制度改革工作。
成为《华盛顿协议》正式成员标志着我国工程教育认证的结果和通过认证专业的毕业生学位将得到美、英、澳等该协议所有正式成员的承认,681名首批获得中国仪器仪表学会专业技术人员专业水平评价的学生领取了见习工程师证书也意味着中国仪器仪表学会已经走在了全国的前列。

在中国仪器仪表学会第一届全国会员代表大会暨第一次学术会议上,全国人大副委员长严济慈在讲话中说到“中国有句成语:工欲善其事,必先利其器。器就是仪器、机器”。
仪器更多地用于评价对象的功能和性能,更多地用于评价对象对社会的影响,更需要营造“大实践”、“大系统”、“大工程”的育人平台和氛围,更需要面对适应国际化竞争这个大课题。
工程教育与产业发展紧密联系,本次颁证仪式只是仪器类人才培养观念变革的新起点,是仪器类工程教育正视需求、面向社会、提升竞争力的具体体现,不仅较早地把学生推上了把握个人发展的道路,也督促学校强化产学合作,把握服务需求,变革培养模式,更新教育理念。
2017年7月,集思仪器与中南民族大学药学院共同创建的液相色谱虚拟仿真教学实验室也是对仪器类工程教育的有力证明。

回顾2017,集思工作卓有成效,业绩遍布全国,不仅参加了“植物生物学大会”等多个学术会议与“BCEIA 2017”等仪器盛会,还在武汉各大高校进行了产品展览,并获聘为湖北省细胞生物学学会理事会企业理事。
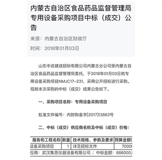
2018,集思内蒙的同事持续给力,在1月3日获悉了内蒙古自治区食品药品监督管理局设备采购项目的中标通知,包括落地高速冷冻离心机、气象色谱仪、分析电子天平等产品。这也是集思新年收获的首单业绩,好的开始为2018带来更多的希冀。

在接下来的日子,集思也会继续开拓,和中国仪器仪表学会一起、与广大科研人员携手,把握科学技术发展趋势和产业变革需求,走进校园,为提高工程教育质量、使学生走进本行业而努力进取,为创新性工程技术人才的培养提供支撑,让未来的工程师优异起来。

集思仪器2018首战告捷、旗开得胜、喜上加喜,未来的一年,剩下的360天,集思仪器将奋勇前行,努力超越,只为更好!
6T体育,体育资讯,体育赛事,健身训练,运动装备,体育直播,体育新闻专注于实验室仪器设备15年,致力于为您度身定制系统的实验室整体解决方案,是华中地区规模型实验室服务一站式供应商,已为超过5000个企事业单位提供实验室仪器设备,咨询热线:027-87660421,13006194365。

400-0027-510
Being BV系列真空干燥箱
搏旅台式微生物玻璃发酵罐
卡尔费休溶剂
一次性医用手套,疫情专用防护手套